» 您尚未 [登录 - 注册] ┆ 帮助 ┆ Archiver ┆ ┆ 
--> 标题: 4路遥控开关 无线遥控开关 智能手机远程开关 wifi 远程控制 ESP8266 wifi开关模块
您是本帖第528个阅读者。
性别:男<br>状态:离线<br>积时:25 分 49 秒
程显池


小学生

头衔:未定义
等级:小学生
帖数:2
金钱:10
S币:0
收藏 举报 1F 资料 | 留言 | 编辑 | 引用 | 评帖 | 主页
4路遥控开关 无线遥控开关 智能手机远程开关 wifi 远程控制 ESP8266 wifi开关模块

英达电子实用型电子模块系列——WIFI智能家居控制开关。  店铺地址:   https://shop59632334.taobao.com/    

                                      

圆通运费很合适,全国大部分地区5元,一盒可以包邮圆通,一盒是4只。

2016年我们的诚意设计产品,本系列开发周期用了3个多月,[font=tahoma  ]单个重200克左右,电子控制已经进入智能时代,随着WIFI和智能手机广泛普及,物联网远程开关几乎是必不可少的,万物互联,智能家居是大势所趋,本产品手机客户端app在线,远程控制电器的开关,查看电器设备的开关状态,支持安卓和ios系统,安装上美观的工控外壳,可应用于家居智能化改造、办公室智能化改造、工厂智能化改造、农林渔牧智能化改造等项目,日常家庭中,忙碌了一天傍晚下班时,在手机上打开空调和热水器的开关,到家时清爽休闲无需再等待,忘记关掉家里的电器开关,长期出差在外,查询和关闭功能显得更加重要和实用,2G、3G、4G网络在线也可以,支持智能定时预约开关,手机掉电关机也会全自动控制。

[font=tahoma  ]一手产品,程序运行稳定,线路设计简单合理,硬件可靠,[font=tahoma  ]可广泛适用于智能家居控制、电机控制开关、全自动控制设备、自动测试老化、企业办公厂房、无线物联网等集中自动控制开关场合来使用。

注意:目前设备使用范围仅限国内,如是在国外使用需定制可联系,仅限批量用户。(国内用的是阿里云,国外是亚马逊云。)



4路遥控开关 无线遥控开关  智能手机远程开关 wifi 远程控制  ESP8266 wifi开关模块


  [font=tahoma  ]以上图片真实拍摄,9.3[font=tahoma  ]厘米X8.7厘米,如上图所示[font=tahoma  ],可以安装配套外壳(需要[font=tahoma  ]把外壳一起加入购物车下单[font=tahoma  ])。

在此特别感谢安心可科技的大力支持和广大朋友们的鼎力相助,本产品采用的是国内知名服务商的阿里云方案,接入的是阿里巴巴的云计算服务平台,网络数据稳定不拥堵反应快,说的再直白一点,即使有天小店倒闭或者是不再生产本产品,你都不用担心自己手里的产品不能用,只要阿里巴巴还在、阿里云还在,手上的app软件还在,模块就能正常使用,大品牌后台支持不必担心。

WIFI智能家居开关接口及显示,从左向右依次是:触发配置按键 K1(初次配对路由器使用),继电器开关指示灯,电源供电接口,前端输出依次是继电器开关1到继电器开关4。                                                               4路遥控开关 无线遥控开关  智能手机远程开关 wifi 远程控制  ESP8266 wifi开关模块                                                                                                                                                        

前置红色LED指示灯,方便观察继电器开关的实时状态:(第二个开关关闭了,O(∩_∩)O  )                                                       4路遥控开关 无线遥控开关  智能手机远程开关 wifi 远程控制  ESP8266 wifi开关模块

电源采用DC5.5 接口,供电电压DC12V、24V都可以使用(实际使用范围是8-36V),采用LM2596开关电源设计,懂行的都知道,2596比传统的7805利用率要高的多,不发热,但成本要高不少,做好每一个细节,只为在2016年推出一个精品,供电范围是8V-36v,设计有反接保护,反接了也轻易不会烧毁主板。                                                                                                                                                                                                                                                                      整板功耗大概范围是80ma(继电器不启动)——420ma(继电器全部启动)。

4路遥控开关 无线遥控开关  智能手机远程开关 wifi 远程控制  ESP8266 wifi开关模块

外壳采用的是轨道安装方式,背面有标准的安装槽,方便用户固定安装。

4路遥控开关 无线遥控开关  智能手机远程开关 wifi 远程控制  ESP8266 wifi开关模块




本系列4路继电器开关系列,有以下3种功能可供选择,都能安装配套外壳:


1:RS232串口或485控制,最长距离可达1000米以上,连线PC电脑用上位机软件控制(点下图选经典版). 2:实时时间控制,[font=tahoma  ]时钟掉电存储不丢,能够脱离电脑全自动控制,支持定时开启关闭和定时点动(点下图选增强版):

4路遥控开关 无线遥控开关  智能手机远程开关 wifi 远程控制  ESP8266 wifi开关模块                                                                           3:WIFI智能家居开关,智能手机端app远程控制,适用于中国境内手机信号和WIFI信号覆盖范围:    4路遥控开关 无线遥控开关  智能手机远程开关 wifi 远程控制  ESP8266 wifi开关模块



免费提供手机app调试软件,可扫描以下二维码安装到手机即可:(或到应用市场下载:涂鸦智能)

淘盘图片:http://yunpan.taobao.com/s/cu3lpJbQck           

扫描以上二维码下载app 到手机(以下是以安卓为例进行说明) ,选择手机号所在区域,输入手机号,并点击“获取 ”按钮获取短信验证码,输入短信中验证码,可登录系统;进入app点击底部“添加设备”,app有2种配网模式,快连模式和热点模式。默认是快连模式,模块上指示灯快速闪烁,选择可正常连接上网的WIFI并输入密码(图1),点击“下一步”;速配过程寻找模块中(图2):



      4路遥控开关 无线遥控开关  智能手机远程开关 wifi 远程控制  ESP8266 wifi开关模块       4路遥控开关 无线遥控开关  智能手机远程开关 wifi 远程控制  ESP8266 wifi开关模块   

                                                                                                                                                     

添加模块设备确定完成,模块led指示灯会一直长亮,配置成功点击底部的“我的设备”就能分别控制本模块的4个开关了(图1)一个app支持控制多个模块,可以界面“添加设备”添加多台设备进行控制,通过分享的方式也可实现多部手机控制一个模块,支持预约定时开关,点击“定时”进入预约定时界面(图2)。                                                                                                                                                                                                                                             


      4路遥控开关 无线遥控开关  智能手机远程开关 wifi 远程控制  ESP8266 wifi开关模块       4路遥控开关 无线遥控开关  智能手机远程开关 wifi 远程控制  ESP8266 wifi开关模块 





说明:K1、K2、K3、K4  四个按键同时具有本地控制功能,短暂按下可控制开关继电器1到继电器4。

           支持预约时间定时开关,是服务器来全自动控制,手机掉电关机也会正常启动与关闭,这样解释吧:比如设置好时
             间早上7点电饭锅开始焖米饭,就可以安心睡觉休息了,就算手机关机饭也会给你做好的, 网络服务器一分钟扫描             一次定时时间,一般会有1--2分钟的延迟情况,这是正常的。 

[font=tahoma  ]采用松乐原装松乐继电器做为输出,继电器的输出常开常闭端子与板子内电路隔离,可以实现控制更高电压设备,比如220V电灯,强电使用者可做,普通买家为了安全不建议超过安全电压50V!                                                                                          

常开端口最大负载能力:直流0-30V/10A,交流0-250V/10A

常闭端口最大负载能力:直流0-28V/10A,交流0-125V/10A     : 






4路遥控开关 无线遥控开关  智能手机远程开关 wifi 远程控制  ESP8266 wifi开关模块



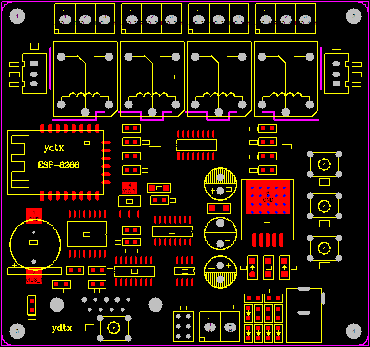
自主设计软硬件,PCB线路布局(ydtx是我们店铺字符缩写): 

4路遥控开关 无线遥控开关  智能手机远程开关 wifi 远程控制  ESP8266 wifi开关模块






----签名档 --------------------------------------------------------
淘宝钻石信誉卖家,

淘宝地址 :http://shop59632334.taobao.com/英达通讯网络店)

咨询电话13884682486(山东德州)

主营:单片机最小系统,单片机学习开发板,diy电子实验套件!

Posted:2016-09-07 11:51:21
 每页10条,共1页,合计1条记录
9  1  :
转到  


Powered By:Discuz! 6.0 Processed in:0.078125s,13 queries.
眼镜蛇论坛|单片机论坛| 技术支持:【QQ】1522066584

免 责 声 明 本站提供网上自由讨论使用,所有个人言论并不代表本站立场,与本站立场无关,本站不会对其內容负上任何责任。
假若內容有涉及侵权,请立即联络我们。我们将立刻从网站上刪除,并向所有持版权者致最深的歉意。